Developer Guide
CANdidates is an open source, brownfield project on the existing Address book Level-3. If you are ready to contribute to this project, create a pull request here.
- 1. Setting up, getting started
- 2. Design
- 3. Implementation
- 4. Proposed Features
- 5. Documentation, logging, testing, configuration, dev-ops
-
6. Appendix: Requirements
- 6.1 Product scope
- 6.2 User stories
-
6.3 Use cases
- 6.3.1 Use case: UC01 - Add a candidate
- 6.3.2 Use case: UC02 - List candidates
- 6.3.3 Use case: UC03 - Delete a candidate
- 6.3.4 Use case: UC04 - Edit a candidate
- 6.3.5 Use case: UC05 - Clear all candidates
- 6.3.6 Use case: UC06 - Find candidates
- 6.3.7 Use case: UC07 - Sort candidates
- 6.3.8 Use case: UC08 - View a Candidate
- 6.3.9 Use case: UC09 - Add a job
- 6.3.10 Use case: UC10 - List jobs
- 6.3.11 Use case: UC11 - Delete a job
- 6.3.12 Use case: UC12 - Edit a candidate
- 6.3.13 Use case: UC13 - Clear all jobs
- 6.3.14 Use case: UC14 - Find jobs
- 6.3.15 Use case: UC15 - Sort jobs
- 6.3.16 Use case: UC16 - View a job
- 6.3.17 Use case: UC17 - Requesting for help
- 6.4 Non-Functional Requirements
- 6.5 Glossary
-
7. Appendix: Instructions for manual testing
- 7.1 Launch and shutdown
- 7.2 Adding a candidate
- 7.3 Adding a job
- 7.4 Listing all candidates
- 7.5 Editing a candidate
- 7.6 Detecting duplicate candidates
- 7.7 Detecting duplicate jobs
- 7.8 Deleting a candidate
- 7.9 Clearing all candidates
- 7.10 Finding a candidate
- 7.11 Sorting all candidates
- 7.12 Viewing a candidate
- 7.13 Saving data
1. Setting up, getting started
Refer to the guide Setting up and getting started.
2. Design
2.1 Architecture

The Architecture Diagram given above explains the high-level design of the App. Given below is a quick overview of each component.
.puml files used to create diagrams in this document can be found in the diagrams folder. Refer to the PlantUML Tutorial at se-edu/guides to learn how to create and edit diagrams.
Main has two classes called Main and MainApp.
It is responsible for,
- At app launch: Initializes the components in the correct sequence, and connects them up with each other.
- At shut down: Shuts down the components and invokes cleanup methods where necessary.
Commons represents a collection of classes used by multiple other components.
The rest of the App consists of four components.
-
UI: The UI of the App. -
Logic: The command executor. -
Model: Holds the data of the App in memory. -
Storage: Reads data from, and writes data to, the hard disk.
Each of the four components,
- defines its API in an
interfacewith the same name as the component. - exposes its functionality using a concrete
{Component Name}Managerclass (which implements the corresponding APIinterfacementioned in the previous point.
For example, the Logic component (see the class diagram given below) defines its API in the Logic.java interface and exposes its functionality using the LogicManager.java class which implements the Logic interface.

How the architecture components interact with each other
The Sequence Diagram below shows how the components interact with each other for the scenario where the user issues the command delete can 1.

The sections below give more details of each component.
2.2 UI component

API :
Ui.java
The UI consists of a MainWindow that is made up of parts e.g.CommandBox, ResultDisplay, PersonListPanel, JobListPanel, PersonDetailedView, JobDetailedView etc. All these, including the MainWindow, inherit from the abstract UiPart class.
The UI component uses JavaFx UI framework. The layout of these UI parts are defined in matching .fxml files that are in the src/main/resources/view folder. For example, the layout of the MainWindow is specified in MainWindow.fxml
The UI component,
- Executes user commands using the
Logiccomponent. - Listens for changes to
Modeldata so that the UI can be updated with the modified data. - Responds to events raised by various commands which may result in changes to the UI.
2.3 Logic component

API :
Logic.java
-
Logicuses theAddressBookParserclass to parse the user command. - This results in a
Commandobject which is executed by theLogicManager. - The command execution can affect the
Model(e.g. adding a candidate). - The result of the command execution is encapsulated as a
CommandResultobject which is passed back to theUi. - In addition, the
CommandResultobject can also instruct theUito perform certain actions, such as displaying help to the user.
Given below is the Sequence Diagram for interactions within the Logic component for the execute("delete can 1") API call.

DeletePersonCommandParser should end at the destroy marker (X) but due to a limitation of PlantUML, the lifeline reaches the end of diagram. This applies to all sequence diagrams in this Developer Guide.
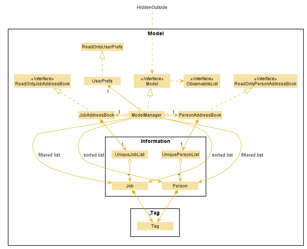
2.4 Model component

API : Model.java
The Model,
- stores a
UserPrefobject that represents the user’s preferences. - stores the address book data.
- exposes an unmodifiable
ObservableList<Person>and an unmodifiableObservableList<Job>that can be ‘observed’ e.g. the UI can be bound to these lists so that the UI automatically updates when the data in the lists change. - does not depend on any of the other three components.
2.5 Storage component

API : Storage.java
The Storage component,
- Implements both
PersonAddressBookStorageandJobAddressBookStorage - can save
UserPrefobjects in json format and read it back. - can save
PersonAddressBookdata andJobAddressBookdata in json format and read it back. -
JsonPersonAddressBookStorageandJsonJobAddressBookStorageis reponsible for saving the datas in json format.
2.6 Common classes
Classes used by multiple components are in the seedu.addressbook.commons package.
3. Implementation
This section describes some noteworthy details on how certain features are implemented.
3.1 Add feature
The Add feature has two variants, one for adding candidates add can and one for adding jobs add job. We will illustrate this feature using only the candidates variant here
as the job variant works analogously.
The implemented add mechanism is facilitated by ModelManager. They both implement Model and contain FilteredList of filtered Person. FilteredList is a subclass of ObservableList.
Additionally, it implements the following operations:
-
ModelManager#hasPerson(Person person)— Check whether the same person exist in the FilteredList of persons using theequalsmethod ofPersons. -
ModelManager#addPerson(Person person)— Adds the person into the FilteredList of persons.
Given below is an example usage scenario and how the add can mechanism behaves at each step.
Step 1. The user launches the application for the first time. A PersonAddressBook object is initialised. The FilteredList will be initialised with the UniquePersonList from the PersonAddressBook object which contains a list of candidates.
Step 2. The user executes add can n/John p/98765432 e/john@ex.com a/John street exp/5 doa/15-10-20 to add a candidate with Name John, Phone 98765432, Email john@ex.com, Address John street, Experience 5 and Date 15-10-20.
Step 3. The method AddressBookParser#parseCommand is invoked to determine the command type. Since this is an add can command, the AddPersonCommandParser#parse is then called to parse the arguments. If the input command has an invalid format, AddPersonCommandParser throws a ParseException, if not, a AddPersonCommand object is created.
Step 4. ModelManager#hasJob(Person person) is invoked to check whether the same person exist in the FilteredList of persons using the equals method of Person. If a duplicate person exists, a CommandException is thrown. Otherwise, the method ModelManager#addPerson(Person person) is invoked to add the person into the FilteredList of persons.
The following sequence diagram shows how the add can operation works in the scenario described above:

Note: The usage scenario and sequence diagram for the analogous add job operation are mostly similar, using its AddJobCommandParser, AddJobCommand, hasJob, addJob, saveJobAddressBook and JobAddressBook counterparts.
3.2 Edit feature
The Edit feature has two variants, one for editing candidates edit can and one for editing jobs edit job. We will illustrate this feature using only the candidates variant here
as the job variant works analogously.
The implemented edit mechanism is facilitated by ModelManager. It implements Model and contains a FilteredList, which is a subclass of ObservableList.
Additionally, it implements the following operations:
-
ModelManager#setPerson(Person target, Person editedPerson)— Replaces the Person target with editedPerson. -
ModelManager#updateFilteredPersonList(Predicate<Person> predicate)— Updates the FilteredList of persons using the supplied predicate.
Given below is an example usage scenario and how the edit mechanism behaves at each step.
Step 1. The user launches the application for the first time. A PersonAddressBook object is initialised. The FilteredList will be initialised with the UniquePersonList from the PersonAddressBook object which contains a list of candidates.
Step 2. The user executes edit can 2 n/Rob Mi to change the Name of the candidate at Index 2 to Rob Mi.
Step 3. The method AddressBookParser#parseCommand is invoked to distinguish which type of command it is. After discerning it is an edit can command,
the EditPersonCommandParser#parse is then invoked to parse the arguments.
If the command format is invalid, EditPersonCommandParser throws an error.
Step 4. A EditPersonDescriptor object, which is an inner class of EditPersonCommand, is created from parsing the command and is used
to store the details to edit the candidate with. In this case, it stores the Name Rob Mi.
Step 5. A EditPersonCommand object is also created from parsing the command. In the EditPersonCommand#execute method,
if the candidate Index provided by the user is invalid, an error is thrown.
Otherwise, the method ModelManager#setPerson() is invoked to replace the old candidate with the newly edited candidate.
Then, ModelManager#updateFilteredPersonList() is invoked and the FilteredList and PersonAddressBook object is updated and saved.
The following sequence diagram shows how the edit operation works in the scenario described above:

Note: The usage scenario and sequence diagram for the analogous edit job operation are mostly similar, using its EditJobDescriptor, EditJobCommand, EditJobCommandParser, UniqueJobList and JobAddressBook counterparts.
3.3 List feature
The List feature has two variants, one for listing candidates list can and one for listing jobs list job. We will illustrate this feature using only the candidates variant here
as the job variant works analogously.
The implemented list mechanism is facilitated by ModelManager. It implements Model and contains a FilteredList, which is a subclass of ObservableList.
Additionally, it implements the following operations:
-
ModelManager#updateFilteredPersonList(Predicate<Person> predicate)— Updates the FilteredList of candidates using the supplied predicate.
Given below is an example usage scenario and how the list mechanism behaves at each step.
Step 1. The user launches the application for the first time. A PersonAddressBook object is initialised. The FilteredList will be initialised with the UniquePersonList from the PersonAddressBook object which contains a list of candidates.
Step 2. The user executes list can to list all candidates.
Step 3. A ListPersonCommand object is created from parsing the command. In the ListPersonCommand#execute the method ModelManager#updateFilteredPersonList(PREDICATE_SHOW_ALL_PERSONS) is invoked
and the FilteredList shows all candidates in the list as indicated by the given predicate.
The following sequence diagram shows how the list operation works in the scenario described above:

Note: The usage scenario and sequence diagram for the analogous list job operation are mostly similar, using its ListCanCommand, UniquePersonList and PersonAddressBook counterpart.
3.4 Sort feature
The Sort feature has two variants, one for sorting candidates sort can and one for sorting jobs sort job. We will illustrate this feature using only the candidates variant here
as the job variant works analogously.
The implemented sort mechanism is facilitated by ModelManager. It implements Model and contains a SortedList, which is a subclass of ObservableList.
Additionally, it implements the following operations:
-
ModelManager#updateSortedPersonList(Comparator<Person> comp)— Sorts the current SortedList of persons using the supplied comparator.
Given below is an example usage scenario and how the sort mechanism behaves at each step.
Step 1. The user launches the application for the first time. A PersonAddressBook object is initialised. The SortedList will be initialised with the UniquePersonList from the PersonAddressBook object which contains a list of candidates.
Step 2. The user executes sort can type/exp order/asc to sort the candidates by their Experience in ascending order. If the type of comparator field i.e. exp or the order i.e. asc is missing, SortPersonCommandParser throws an error message.
Step 3. A PersonExperienceComparator is created from parsing the command and a SortPersonCommand object is created. In the SortPersonCommand#execute the method ModelManager#updateSortedPersonList(PersonExperienceComparator) is invoked and the SortedList is sorted using the PersonExperienceComparator. The UniquePersonList in the PersonAddressBook object is then set to be the SortedList.

Note: The usage scenario and sequence diagram for the analogous sort job operation are mostly similar, using its SortJobCommand ,SortJobCommandParser, UniqueJobList and JobAddressBook counterparts.
3.5 Find feature
The Find feature has two variants, one for finding candidates find can and one for finding jobs find job. We will illustrate this feature using only the candidates variant here
as the job variant works analogously.
The implemented find mechanism is facilitated by ModelManager. It implements Model and contains a FilteredList, which is a subclass of ObservableList.
Additionally, it implements the following operations:
-
ModelManager#updateFilteredPersonList(Predicate<Person> predicate)— Updates the FilteredList of persons using the supplied predicate.
Given below is an example usage scenario and how the find mechanism behaves at each step.
Step 1. The user launches the application for the first time. A PersonAddressBook object is initialised. The FilteredList will be initialised with the UniquePersonList from the PersonAddressBook object which contains a list of candidates.
Step 2. The user executes find can n/Alex exp/0 to find candidates with the Name Alex and Experience 5.
Step 3. A PersonNameContainsKeywordsPredicate and PersonExperienceContainsKeywordsPredicate which are subclasses of Predicate are created from parsing the command and a FindPersonCommand object is created.
Step 4. In the FindPersonCommand#execute, the method composePredicatesList(List<Predicate<Person>> predicates) is invoked to produce a Predicate<Person> that represents a short-circuiting logical AND of all predicates in the list.
ModelManager#updateFilteredPersonList(Predicate<Person>) is invoked and the FilteredList is filtered using the Predicate<Person> returned by the method composePredicatesList.
The following sequence diagram shows how the find operation works in the scenario described above:

Note: The usage scenario and sequence diagram for the analogous find job operation are mostly similar, using its FindJobCommand, FindJobCommandParser, UniqueJobList and JobAddressBook counterparts.
The above only demonstrates finding candidates by their Name and Experience.
The find operation also supports finding candidates via other fields such as Email and Vacancy.
3.6 View feature
The Edit feature has two variants, one for adding candidates add can and one for adding jobs add job. We will illustrate this feature using only the candidates variant here
as the job variant works analogously.
The implemented view feature has two variants view can and view job for viewing a candidate and viewing a job respectively.
The mechanism for both view features are faciliated by ModelManager and MainWindow. ModelManager implements model and contains a displayedPerson which is of type Person and a displayedJob which is of type Job.
ModelManager implements the following operations:
-
ModelManager#setDisplayedPerson(Person person)— Sets thedisplayedPersonin theModelManagerclass to be the supplied person. -
ModelManager#setDisplayedJob(Job job)— Sets thedisplayedJobin theModelManagerclass to be the supplied job.
MainWindow implements the following operations:
-
MainWindow#updateDetailedPersonPanel(Person person)— Updates the view on the right panel of the GUI to contain information of the supplied person. -
MainWindow#updateDetailedJobPanel(Job job)— Updates the view on the right panel of the GUI to contain information of the supplied job.
Given below is an example usage scenario and how the view can mechanism behaves at each step.
Step 1. The user launches the application for the first time. The displayedPerson will be initialised with null.
Step 2. The user executes view can 1 to show the candidate at Index 1 on the right panel of the GUI.
Step 3. The method AddressBookParser#parseCommand is invoked to distinguish which type of command it is. After discerning it is an view can command, the ViewPersonCommandParser#parse is then invoked to parse the arguments. If the command format is invalid, ViewPersonCommandParser throws an error.
Step 4. A ViewPersonCommand object is created from parsing the argument.
Step 5. In the ViewPersonCommand#execute method, the ModelManager#getFilteredPersonList() is invoked to obtain a displayablePersons which is a list of the candidates in the address book. The supplied Index is then used to obtain the Person in displayablePerson to be displayed. The method ModelManager#setDisplayedPerson(Person person) is invoked to set the person to be displayed to be the Person obtained from displayablePersons.
Step 6. A CommandResult object is created from ViewPersonCommand#execute. The method MainWindow#updateDetailedPersonPanel(Person person) is also invoked from the execution of the command.
Step 7. Candidate at Index 1 is now displayed on the right panel.
The following sequence diagram shows how the view operation works in the scenario described above:

Note: The usage scenario and sequence diagram for the analogous view job operation are mostly similar, using its ViewJobCommand, ViewJobCommandParser, displayableJobs and displayedJob counterparts.
4. Proposed Features
4.1 Undo/redo feature
4.1.1 Proposed Implementation
The proposed undo/redo mechanism is facilitated by VersionedPersonAddressBook. It extends PersonAddressBook and VersionedJobAddressBook respectively with an undo/redo history, stored internally as an personAddressBookStateList and currentStatePointer. Additionally, it implements the following operations:
-
VersionedPersonAddressBook#commit()— Saves the current person address book state in its history. -
VersionedPersonAddressBook#undo()— Restores the previous person address book state from its history. -
VersionedPersonAddressBook#redo()— Restores a previously undone person address book state from its history.
These operations are exposed in the Model interface as Model#commitPersonAddressBook(), Model#undoPersonAddressBook() and Model#redoPersonAddressBook() respectively.
Given below is an example usage scenario and how the undo/redo mechanism behaves at each step.
Step 1. The user launches the application for the first time. The VersionedPersonAddressBook will be initialized with the initial person address book state, and the currentStatePointer pointing to that single person address book state.

Step 2. The user executes delete can 5 command to delete the 5th person in the address book. The delete can command calls Model#commitPersonAddressBook(), causing the modified state of the person address book after the delete can 5 command executes to be saved in the personAddressBookStateList, and the currentStatePointer is shifted to the newly inserted person address book state.

Step 3. The user executes add can n/David … to add a new person. The add can command also calls Model#commitPersonAddressBook(), causing another modified address book state to be saved into the addressPersonBookStateList.

Model#commitPersonAddressBook(), so the address book state will not be saved into the personAddressBookStateList.
Step 4. The user now decides that adding the person was a mistake, and decides to undo that action by executing the undo can command. The undo can command will call Model#undoPersonAddressBook(), which will shift the currentStatePointer once to the left, pointing it to the previous person address book state, and restores the address book to that state.

currentStatePointer is at index 0, pointing to the initial PersonAddressBook state, then there are no previous PersonAddressBook states to restore. The undo can command uses Model#canUndoPersonAddressBook() to check if this is the case. If so, it will return an error to the user rather
than attempting to perform the undo.
The following sequence diagram shows how the undo can operation works:

The redo can command does the opposite — it calls Model#redoPersonAddressBook(), which shifts the currentStatePointer once to the right, pointing to the previously undone state, and restores the person address book to that state.
currentStatePointer is at index personAddressBookStateList.size() - 1, pointing to the latest person address book state, then there are no undone PersonAddressBook states to restore. The redo can command uses Model#canRedoPersonAddressBook() to check if this is the case. If so, it will return an error to the user rather than attempting to perform the redo.
Step 5. The user then decides to execute the command list can. Commands that do not modify the address book, such as list can and help, will usually not call Model#commitPersonAddressBook(), Model#undoPersonAddressBook() or Model#redoPersonAddressBook(). Thus, the personAddressBookStateList remains unchanged.

Step 6. The user executes clear can, which calls Model#commitPersonAddressBook(). Since the currentStatePointer is not pointing at the end of the personAddressBookStateList, all address book states after the currentStatePointer will be purged. Reason: It no longer makes sense to redo the add can n/David … command. This is the behavior that most modern desktop applications follow.

The following activity diagram summarizes what happens when a user executes a new command:

redo job and undo job features can be implemented in the same way, using its VersionedJobAddressBook, JobAddressBook and jobAddressBookStateList counterparts.
4.1.2 Design consideration
4.1.2.1 Aspect: How undo & redo executes
-
Alternative 1 (current choice): Saves the entire address book.
- Pros: Easy to implement.
- Cons: May have performance issues in terms of memory usage.
-
Alternative 2: Individual command knows how to undo/redo by
itself.
- Pros: Will use less memory (e.g. for
delete can, just save the person being deleted). - Cons: We must ensure that the implementation of each individual command are correct.
- Pros: Will use less memory (e.g. for
5. Documentation, logging, testing, configuration, dev-ops
6. Appendix: Requirements
6.1 Product scope
Target user profile: Job Recruiter
- Has a need to manage a significant number of contacts, specifically job listings and candidates applying for jobs
- Has a need to store relevant additional information of job listing and candidates applying for jobs other than contact details
- Prefer desktop apps over other types
- Can type fast
- Prefers typing to mouse interactions
- Is reasonably comfortable using CLI apps
Value proposition:
- Manage contacts faster than a typical mouse/GUI driven app.
- Convenient access to contact details of job candidates as well as job openings on one centralised platform.
- Store additional information for job openings such as priority and number of vacancies.
- Store additional information for job candidates such as years of experience and expected salary.
- Search for job candidates and job openings by various fields.
- Sort job candidates and job openings by various fields.
6.2 User stories
Priorities: High (must have) - * * *, Medium (nice to have) - * *, Low (unlikely to have) - *
| Priority | As a … | I want to … | So that I can… |
|---|---|---|---|
* * * |
job recruiter | have a platform to consolidate all information of candidates | avoid receiving applications from the same people repeatedly |
* * * |
job recruiter | have a way to filter candidates by the type of job they are applying for | |
* * * |
job recruiter | have a way to be able to delete candidates when they are successfully hired | optimise my search |
* * * |
job recruiter | have a way to keep track of duplicate candidates | avoid adding the same candidate multiple times |
* * * |
job recruiter | keep the links to candidates’ resumes (GitHub, LinkedIn, etc.) | review them conveniently |
* * * |
job recruiter | be able to delete job listings when they are filled up | |
* * * |
job recruiter | be able to filter jobs by their vacancies | |
* * * |
job recruiter | be able to tag jobs with different priorities | |
* * * |
job recruiter | be able to filter jobs by their priorities | |
* * * |
careless job recruiter | have a way to edit the contacts | rectify wrong entries |
* * |
new user exploring the application | see sample data stored in the App | see how the App would work when it is in use |
* * |
technology inept person | have an App that is intuitive to use | |
* * |
aesthetic individual | have an App that is clean and aesthetically pleasing | |
* * |
job recruiter | have a way to filter candidates by the date they applied for the job | |
* * |
job recruiter | have a way to filter candidates by their years of experience | |
* * |
job recruiter | have a way to blacklist candidates that do not respond or have poor attitudes | take note to not consider them again in the future |
* * |
job recruiter | have a way to organise my contact information easily | |
* * |
job recruiter | have a way to sort candidates based on their expected salary | |
* * |
job recruiter | be brought directly to the relevant pages to view the candidates’ further information | |
* * |
job recruiter | be able to view the ranking of the candidates based on various criteria | provide a list of candidates that best fulfil the recruitment criteria(s) to the companies |
* * |
job recruiter | be notified of duplicate job listings when adding a new entry to the list | |
* * |
efficient job recruiter | be able to effectively search for candidates whenever there is a new job opening | answer to hiring companies quickly |
* * |
veteran job recruiter | be able to store as many contacts as possible without lagging the software | |
* * |
user that is ready to start using the app | have an easy way to clear all the sample data | fill in my data |
* |
job recruiter | have a way to keep track of interview schedules | |
* |
single person | have a way to store the contacts of cute job applicants | |
* |
long term user of the App | have a way to archive some of the unused data | prevent cluttering |
* |
efficient person | be able to perform mass operations like deleting multiple entries at once | |
* |
job recruiter | have a way to filter job applicants by their gender |
6.3 Use cases
(For all use cases below, the System is the CANdidates and the Actor is the user, unless specified otherwise)
6.3.1 Use case: UC01 - Add a candidate
MSS
- User adds a candidate
-
CANdidates shows a list of candidates, containing the newly added candidate
Use case ends.
Extensions
-
1a. Input format is invalid.
-
1a1. CANdidates shows an error message.
Use case ends.
-
-
1b. The given candidate already exists.
-
1b1. CANdidates shows an error message.
Use case ends.
-
6.3.2 Use case: UC02 - List candidates
MSS
- User requests to list candidates
-
CANdidates shows a list of candidates
Use case ends.
Extensions
-
1a. Input format is invalid.
-
1a1. CANdidates shows an error message.
Use case ends.
-
6.3.3 Use case: UC03 - Delete a candidate
MSS
- User requests to list candidates (UC01)
- User requests to delete a specific candidate index in the list
-
CANdidates deletes the candidate
Use case ends.
Extensions
-
1a. The list is empty.
Use case ends.
-
2a. The given index is invalid.
-
2a1. CANdidates shows an error message.
Use case ends.
-
6.3.4 Use case: UC04 - Edit a candidate
MSS
- User requests to list candidates (UC01)
- User requests to edit the details of a specific candidate index in the list
-
CANdidates edits the candidate
Use case ends.
Extensions
-
1a. The list is empty.
Use case ends.
-
2a. The given index is invalid.
-
2a1. CANdidates shows an error message.
Use case ends.
-
-
2b. The format of the given details are invalid.
-
2b1. CANdidates shows an error message.
Use case ends.
-
6.3.5 Use case: UC05 - Clear all candidates
MSS
- User requests to list candidates (UC01)
- User requests to clear all candidates in the list
-
CANdidates clears the list
Use case ends.
Extensions
-
1a. The list is empty.
Use case ends.
6.3.6 Use case: UC06 - Find candidates
MSS
- User requests to find candidates with keywords
-
CANdidates shows a list of candidates matching keywords
Use case ends.
Extensions
-
1a. Input format is invalid.
-
1a1. CANdidates shows an error message.
Use case ends.
-
6.3.7 Use case: UC07 - Sort candidates
MSS
- User requests to list candidates (UC01)
- User requests to sort the list in an order based on a field type
-
CANdidates displays the list of candidates in the specified order
Use case ends.
Extensions
-
1a. The list is empty.
Use case ends.
-
2a. The given field type is invalid.
-
2a1. CANdidates shows an error message.
Use case ends.
-
-
2b. The given order is invalid.
-
2b1. CANdidates shows an error message.
Use case ends.
-
6.3.8 Use case: UC08 - View a Candidate
MSS
- User requests to view a candidate.
-
CANdidates displays the information of a candidate on the right panel.
Use case ends.
Extensions
-
1a. The list is empty.
Use case ends.
-
2a. The given index is invalid.
-
2a1. CANdidates shows an error message.
Use case ends.
-
6.3.9 Use case: UC09 - Add a job
Similar to UC01, except user will request to add a job instead.
6.3.10 Use case: UC10 - List jobs
Similar to UC02, except user will request to list jobs.
6.3.11 Use case: UC11 - Delete a job
Similar to UC03, except user will request to delete a specific job index.
6.3.12 Use case: UC12 - Edit a candidate
Similar to UC04, except user will request to edit details of a specific job index.
6.3.13 Use case: UC13 - Clear all jobs
Similar to UC05, except user will request to clear all jobs.
6.3.14 Use case: UC14 - Find jobs
Similar to UC06, except user will request to find jobs with keywords.
6.3.15 Use case: UC15 - Sort jobs
Similar to UC07, except user will request to sort jobs.
6.3.16 Use case: UC16 - View a job
Similar to UC08, except user will request to view a job and CANdidates will display information of the job on the right panel instead.
6.3.17 Use case: UC17 - Requesting for help
MSS
- User requests for help
- CANdidates displays help window with link to User Guide
-
User copies the link and closes the window
Use case ends.
6.4 Non-Functional Requirements
- Should work on any mainstream OS as long as it has Java
11or above installed. - Should be able to hold up to 1000 persons without a noticeable sluggishness in performance for typical usage.
- A user with above average typing speed for regular English text (i.e. not code, not system admin commands) should be able to accomplish most of the tasks faster using commands than using the mouse.
- Should be a single user product.
- The data should be stored locally in a human editable text file.
- Should work without requiring an installer.
- Should not include hard-to-test features.
- The project is expected to adhere to a schedule that delivers a feature set every one to two weeks.
- Should have an intuitive interface for new users to pick up the application easily.
- Should be able to work without an internet connection.
- Any reused code should be used with appropriate credit given.
- Should not include copyrighted audio or graphics.
6.5 Glossary
- Information: Name, phone number, address, job type etc.
- Criteria: Work experience, language and other skills.
- Mainstream OS: Windows, Linux, Unix, OS-X
- Hard-to-test features: Features that heavily depend on remote APIs, audio-related features, as well as features requiring creation of user accounts etc. ——————————————————————————————————————–
7. Appendix: Instructions for manual testing
Given below are instructions to test the app manually.
7.1 Launch and shutdown
-
Initial launch
-
Download the jar file and copy into an empty folder
-
Double-click the jar file
Expected: Shows the GUI with a set of sample candidates and jobs. The window size should be fixed and non-adjustable.
-
-
Exiting the application
- Type
exitin the command box and press Enter.
Expected: The application closes. The json filespersonaddressbook.jsonandjobaddressbook.jsonare updated accordingly.
- Type
-
Subsequent launch
- Double-click the jar file
Expected: Shows the GUI with candidates and jobs loaded from the json data files. The window size should be fixed and non-adjustable.
- Double-click the jar file
7.2 Adding a candidate
-
Adding a candidate while on the candidates tab and all candidates are displayed
-
Prerequisites: List all candidates on the candidates tab using the
list cancommand. -
Test case (specifying only compulsory input fields):
add can n/Rob p/88888888 e/e@mail.com doa/01-02-20 exp/5.5
Expected: A new candidate is added at the end of the candidates list. Details of the added candidate shown in the status message. The compulsory input fields are set to the values specified in the command. The optionalAddress,Salary,LinkandTagfields are empty. The optionalBlacklistedfield is set to false by default. -
Test case (missing a compulsory input field):
add can n/Rob p/88888888 e/e@mail.com doa/01-02-20
Expected: No new candidate is added. Invalid command format error shown in the status message due to the command missing the compulsoryexp/YEARS_OF_EXPERIENCEinput field. -
Other incorrect add commands to try include omitting other compulsory fields.
Expected: Similar to previous
-
7.3 Adding a job
-
Adding a job while on the job listings tab and all jobs are displayed
-
Prerequisites: List all jobs on the job listings tab using the
list jobcommand. -
Test case (specifying only compulsory input fields):
add job n/Delivery Man c/FedEx e/fedex@example.com a/Joo Koon p/93333222
Expected: A new job is added at the end of the job listings list.
Details of the added job shown in the status message. The compulsory input fields are set to the values specified in the command. The optionalTagfield is empty. The optionalPriorityfield is set to moderate by default. -
Test case (missing a compulsory input field):
add job n/Delivery Man c/FedEx e/fedex@example.com a/Joo Koon
Expected: No new job is added. Invalid command format error shown in the status message due to the command missing the compulsoryp/PHONE_NUMBERinput field. -
Other incorrect add jobs to try include omitting other compulsory fields.
Expected: Similar to previous
-
7.4 Listing all candidates
-
Listing all candidates while on the job listings tab.
-
Prerequisites: At least one candidate added to the list. Perform test case 1.2 from Section 7.2. Adding a candidate to add a new candidate and verify that it passes.
-
Test case:
list can
Expected: The application automatically changes to the candidates tab, and displays all candidates.
-
7.5 Editing a candidate
-
Editing a candidate while on the candidates tab and all candidates are displayed
-
Prerequisites: Perform test case 1.2 from Section 7.2. Adding a candidate to add a new candidate and verify that it passes.
-
Test case:
edit can INDEX n/Ron bl/truewhereINDEXis the list index of the candidate just added in the prerequisite step
Expected: TheNameof the candidate at indexINDEXchanges from Rob to Ron andBlacklistedchanges from false to true. No other input fields are changed (rest of the fields remain same). Details of the edited candidate shown in the status message. -
Test case:
edit can INDEXwhereINDEXis the list index of the candidate just added in the prerequisite step
Expected: No candidate edited. No fields provided error shown in the status message.
-
7.6 Detecting duplicate candidates
-
Detecting and preventing the creation of duplicate candidates
-
Prerequisites: Perform test case 1.2 from Section 7.2. Adding a candidate to add a new candidate and verify that it passes.
-
Test case (Same name and phone):
add can n/Rob p/88888888 e/mail@gmail.com doa/08-10-22 exp/15
Expected: No new candidate added. Duplicate candidate error shown in the status message. -
Test case (Same name and email):
add can n/Rob p/12345 e/e@mail.com doa/08-10-22 exp/15
Expected: No new candidate added. Duplicate candidate error shown in the status message.
-
7.7 Detecting duplicate jobs
-
Detecting and preventing the creation of duplicate jobs
-
Prerequisites: Perform test case 1.2 from Section 7.3. Adding a job to add a new job and verify that it passes.
-
Test case (Same job title and company name):
add job n/Delivery Man c/FedEx e/anotherfedex@example.com a/Jurong West p/84378293
Expected: No new job listing added. Duplicate job error shown in the status message.
-
7.8 Deleting a candidate
-
Deleting a candidate while on the candidates tab and all candidates are displayed
-
Prerequisites: List all candidates on the candidates tab using the
list cancommand. Multiple candidates in the candidates list. -
Test case:
delete can 1
Expected: First candidate contact is deleted from the candidates list. Details of the deleted candidate shown in the status message. -
Test case:
delete can 0
Expected: No candidate is deleted. Invalid candidate index error shown in the status message. -
Other incorrect delete commands to try:
delete can,delete can -1,delete can x(where x is larger than the list size)
Expected: Similar to previous.
-
-
Deleting a candidate while on the job listings tab
-
Prerequisites: Switch to the job listings tab using the
list jobcommand. Multiple candidates in the candidates list. -
Test case:
delete can 1
Expected: The tab switches from the job listings tab to the candidates tab automatically. First candidate contact is deleted from the candidates list. Details of the deleted candidate shown in the status message. -
Test case:
delete can 0
Expected: The tab does not switch to the candidates tab. No candidate is deleted. Invalid candidate index error shown in the status message. -
Other incorrect delete commands to try:
delete can,delete can -1,delete can x(where x is larger than the list size)
Expected: Similar to previous.
-
7.9 Clearing all candidates
-
Clearing all candidates while on the candidates tab and all candidates are displayed
-
Prerequisites: List all candidates on the candidates tab using the
list cancommand. Multiple candidates in the candidates list. -
Test case:
clear can
Expected: All candidate contacts are deleted from the candidate list. Clear candidate success message shown in the status message. -
Test case:
clear
Expected: No candidates or jobs are deleted. Unknown command error shown in the status message.
-
-
Clearing all candidates while on the job listings tab
-
Prerequisites: Switch to the job listings tab using the
list jobcommand. Multiple candidates in the candidates list. -
Test case:
clear can
Expected: The tab switches from the job listings tab to the candidates tab automatically.
All candidate contacts are deleted from the candidate list. Clear candidate success message shown in the status message. -
Test case:
clear
Expected: No candidates or jobs are deleted. Unknown command error shown in the status message.
-
7.10 Finding a candidate
-
Finding a candidate while on the candidates tab and all candidates are displayed
-
Prerequisites: List all candidates on the candidates tab using the
list cancommand. Multiple candidates in the candidates list. -
Test case:
find can n/Alex bl/false
Expected: Candidates who are not blacklisted and withNamecontaining “Alex” will be displayed. Number of candidates listed will be shown in the status message. -
Test case:
find can n/
Expected: List of candidates displayed does not change. Invalid command format shown in the status message. -
Other incorrect find commands to try:
find can n,find can exp/
Expected: Similar to previous.
-
-
Finding a candidate while on the job listings tab
-
Prerequisites: Switch to the job listings tab using the
list jobcommand. Multiple candidates in the candidates list. -
Test case:
find can n/Alex bl/false
Expected: The tab switches from the job listings tab to the candidates tab automatically. Candidates who are not blacklisted and withNamecontaining “Alex” will be displayed. Number of candidates listed will be shown in the status message. -
Test case:
find can n/
Expected: The tab does not switch to the candidates tab. Invalid command format shown in the status message. -
Other incorrect find commands to try:
find can n,find can exp/
Expected: Similar to previous.
-
7.11 Sorting all candidates
-
Sorting all candidates while on the candidates tab and all candidates are displayed
-
Prerequisites: List all candidates on the candidates tab using the
list cancommand. Multiple candidates in the candidates list. -
Test case:
sort can type/n order/asc
Expected: Candidates list will be sorted according to names in alphabetical order. -
Test case:
sort can type/p order/asc
Expected: List of candidates displayed does not change. Invalid command format shown in the status message. -
Other incorrect sort commands to try:
sort can type/n,sort can order/desc
Expected: Similar to previous.
-
-
Sorting all candidates while on the job listings tab
-
Prerequisites: Switch to the job listings tab using the
list jobcommand. Multiple candidates in the candidates list. -
Test case:
sort can type/n order/asc
Expected: The tab switches from the job listings tab to the candidates tab automatically. Candidates list will be sorted according to names in alphabetical order. -
Test case:
sort can type/p order/asc
Expected: The tab does not switch to the candidates tab. Invalid command format shown in the status message. -
Other incorrect sort commands to try:
sort can type/n,sort can order/desc
Expected: Similar to previous.
-
7.12 Viewing a candidate
-
Viewing a candidate with no candidates in the candidates list.
- Test case:
view can 1
Expected: No candidate would be displayed on the right panel. Invalid index message would be shown in the status message
- Test case:
-
Viewing a candidate with 5 candidates in the candidates list.
-
Test case:
view can 2
Expected: The information of the candidate at index 2 would be displayed on the right panel. -
Test case:
view can 6
Expected: No candidate would be displayed on the right panel. Invalid index message would be shown in the status message.
-
7.13 Saving data
-
Dealing with missing data files
-
Prerequisites: The
personaddressbook.jsonandjobaddressbook.jsonjson file exists in the application directory. The application is able to launch without error. -
Test case: Delete the json file
personaddressbook.jsonfrom the application directory.
Expected: The application launches normally. The list of candidates will be reset to the sample data. -
Test case: Delete the json file
jobaddressbook.jsonfrom the application directory.
Expected: The application launches normally. The list of candidates will be reset to the sample data. -
Other data files to try:
config.json,preferences.json
Expected: The application launches with the default configurations and preferences.
-
-
Dealing with corrupted job data files
-
Prerequisites: The
personaddressbook.jsonandjobaddressbook.jsonjson file exists in the application directory. The application is able to launch without error. -
Test case: Insert gibberish and incorrect syntax into the json file
personaddressbook.jsonfrom the application directory.
Expected: The application launches normally. The list of candidates will be reset to the sample data. -
Test case: Insert gibberish and incorrect syntax into the json file
jobaddressbook.jsonfrom the application directory.
Expected: The application launches normally. The list of candidates will be reset to the sample data. -
Other data files to try:
config.json,preferences.json
Expected: The application launches with the default configurations and preferences.
-